Mar 7, 2024
Pathways and purpose: Why/How trees
Pairing Five Whys and Five Hows into bidirectional pathways so vision, strategy, and tactics connect—plus pruning scope with a clearer map.
Most of you will be familiar with the Five Whys technique of root cause analysis popularized by the Lean manufacturing philosophy and further evangelized by Six Sigma practitioners. This is an incredible tool for finding the issue that underlies a problem. A less popular, but equally useful complimentary technique is the Five Hows, another linear technique which drives from the root cause to a solution. In this post I will explore a methodology to build a clear pathway at an organizational level from the company vision down to the individual tasks by combining the two in a web of bidirectional question pathways.
Traditional approach: The Five Whys and the Five Hows
Using the Five Whys is, by design, a simple and flexible framework with broad applicability. Presented with a problem, you ask "why". By answering the question, you dig deeper down towards the root cause—the cause which, when fixed, creates a knock-on effect of improvements and solves all of the ones above it. The answer you come up with will typically be a symptom, not the underlying reason for the issue. So you ask "why" again. And so on, until you reach the root cause. Nominally, the technique suggests doing this five times, but the amount is dependent on the complexity of the problem, and in reality should go until a root cause is found. The application, of course, adds complexity—how far to go is often dependent on finding data to support a solution as being the root cause, allowing you to cure rather than treat symptoms, and this data is not always easy to find and interpret, or may deliver signal with less clarity than the aspiring problem solver might hope.
The Five Whys find the root cause of an issue

The Five Hows drills down towards the execution of a solution. Starting with the problem, you ask how you solve it. How you build that solution. How you implement it. It builds detail into the plan, ensuring it can be carried out cleanly and fully, accounting for potential pitfalls and reducing unknowns. All the same caveats about iterations and analytical complexities, of course, apply here as well, and "how" questions often require more specificity.
The Five Hows explore creating a solution

The strength of these techniques are tied to their simplicity and linearity. You drive analysis to the root of the problem, and drive from the problem to a robust and detailed solution. This approach works well in a well-established system. When you are improving, iterating, optimizing, you will not find any issues.
Structured methods for unstructured organizations
But what about when you're just starting?
How do you find the root cause of a problem when you haven't built anything to have a problem with yet? Or you're not sure exactly what your larger goals are? You can search for a problem, something wrong for a group of people that hasn't been properly addressed (problem space thinking). It's an entrepreneurial approach, and one you'll find popularly discussed across LinkedIn posts and innovation guru blogs. But the reality is that most people aren't trained or studied entrepreneurs. Most people don't bring problems, they bring passions.
How do you translate passion into organization, into structure and action? In an established system, the Five Whys and Five Hows are powerful tools to build on top of clear goals and strongly defined pathways of action, to remove or reduce the negative (in Lean, the waste, or muda). They break down as ideas and strategies become more abstracted. Often organizations, especially nascent ones, cannot clearly define purpose, and there is a gap between their general-but-nebulous idea of what they want (vision), and the things they need to (or think they need to) do to accomplish these (tactics).
Vision/Mission/Strategy/Tactics Pyramid

In my experience, organizations often come with something approximating a mashup of mission and strategy, not quite one or the other, and a handful of tactics they believe will make this work. In the space between the plan an the execution, unknown dependencies lurk, or unnecessary work will be done that doesn't advance their goals. At the top, they often can't articulate the vision, the why of their organization's existence—in missing this they may find down the line they've done extraordinary work and effort to solve problems that they didn't really need to solve.
Not only does this lead to wasted effort, but can result in missed opportunities. I later consulted on the creation of a vision and mission for an organization that had looking to rapidly expand their digital services. They didn't have the resources at the time, but they had been courted by VC who saw their incredible potential. The owner was looking to step back from their involvement in the business, but resisted the encroachment of VC, concerned about the effect of outside influence on the organization. Despite this, he didn't know what it was he wanted to do with the control he had. In the end, not only did the VCs walk, leaving the company unable to expand in the way they wanted, but the owner's insistence on singular influence, lacking vision, was never put to use in a transformative fashion. All that could have been avoided if they had started earlier with a clear and purposeful vision.
Clarifying purpose and pathways
I was working with a client who felt passionately about music advocacy. As an elementary music teacher, he could see the value that it brought to the kids he and his colleagues taught, and he was frustrated that this view wasn't shared by the administration, parents, and even other teachers. He wanted to find a way to bring financial and logistic support to programs like his around the nation.
He came to me for help in how to do this. We talked about his work trying to engage the teacher's union in support for the arts. About the concerts he organized between the schools in his area. About the podcast he was starting with fellow advocates. About talks he was giving at educational conferences. It goes on. He had many ideas, many balls up in the air, and he was constantly thinking of more. He needed help organizing and streamlining his operations. He came to me asking how. But I thought there was a more important question—"why?". Because I had a suspicion he was spending a lot of time trying to figure out how to enact something that didn't meet his core goal. In fact, I suspected his ultimate purpose wasn't clear to even himself.
In Lean, the Five Whys drive downwards into specificity and action. They allow you to get at the heart of a problem to know what to do to fix it. In Why/How Trees, we will reverse the direction, and use the question "why?" to drive upwards towards abstraction, relying on "how?" for the opposite direction.
Here we start with a goal that, at the time, was standing in for a vision.
Applying the hows of a How/Why Tree to build support for a district-wide concert

Here we examine that goal to see that it actually underlies something larger.
Applying the whys of a Why/How Tree to evaluate the strategic value and position of a district-wide concert

Notice both start from the same idea.The advantage of combining the two is that it allows you to start at any point, and move both upwards, and downwards, building clear logical pathways between vision and execution.
Combining to provide the context of a larger path

Often we believe we are driving action towards a purpose, when in reality that purpose is just a tool to fulfill a higher, less well-defined, and often subconsciously held purpose. Here you can see the result of following "why" to the ultimate vision.

Identifying the real vision—this was the hardest part for the client

When you do this, it's important to be careful to check each step to ensure it is the most direct step to achieving, or explaining, the steps below and above it. If you find it's not as direct a connection as possible, interpolate the intermediary steps until it is. After asking "how", look at your answer and ask "why?". If the "why" does not lead to the element above, it may indicate either that you've missed an important intermediary step, or that there are better ways to answer the "how".
A good "how" and a weak "why"

While asking students to suggest songs reasonably answers the question of "how", it's not as clear a connection in the other direction. That indicates there may be a missing layer.
Gap filled in to provide structural detail

Until now, the examples have all been singular paths. In reality, the lower you get towards specifics, the more branches you would expect. Even though missing a step might not matter for one, the intermediary step may lead to requisite dependencies which would not have arisen as a direct result of the original element.
Branching paths enabled by robust pathway connections fixed above

Continually asking if the pathway is clear allows you to fill in more steps, and create a clear roadmap.
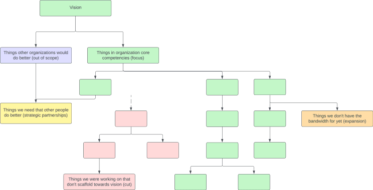
Clarifying scope
Another particularly potent advantage of laying out a tree like this is pruning. Understanding what is necessary, what is within operational bandwidth, and what is part of the core competencies of the organization allows you to make informed and realistic decisions about what is organizationally in scope, what should be pruned, and what should be offloaded to contractors, services, or strategic partners. This can help keep organizations and projects lean and flexible, while providing clear directions for possible expansion or partnerships.
Why/How Trees provide strong strategic signal for organizational scope
Final thoughts
The Why/How Tree methodology is a powerful navigational tool in an early (or unguided) organization. We should always seek alignment between our deepest motivations and our daily operations—Why/How Trees provide a simple framework to begin exploring ways to bridge the divide between what we want and what we do.
PS: I can't pass up this chance to shout out the really incredible music education advocacy of Jonathan Seligman referenced in this post. Check out his work!
Ready to align AI with how your team actually works?
Frame One helps small teams choose the right problems, design workable systems, and build habits that last—without adding unnecessary complexity.